开网约车选哪个平台好?看完这个就知道!
uber994年前科幻小说1421

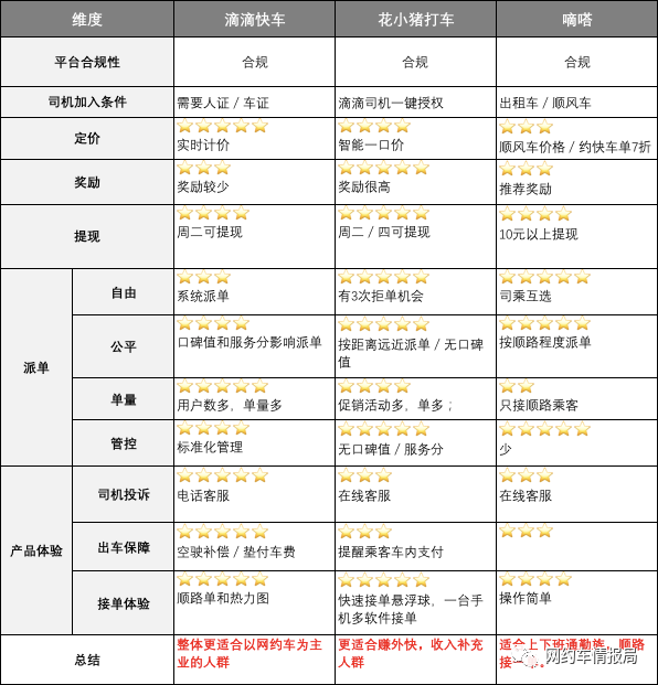
只是网约车平台这么多,到底该怎么选呢?下面从滴滴、花小猪、嘀嗒这三个或是头部龙头企业,或是火爆一时新平台等各具代表性的三个网约车平台做些对比。跑车就是为了赚钱,谁也不是为了做活雷锋,收入这块是大家最关注的。滴滴:实时计价,由起步价、里程费、时长费和远途费组成,定价较高,收入较高;嘀嗒:实时计价,只有顺风车,单价是快车订单的7折甚至更低,对司机不划算;花小猪:根据交通路况等定价,智能一口价,利润比滴滴低,但是花小猪当前优惠力度大,奖励比较多,综合收入还不错。平台兼容:滴滴作为主要接单平台,花小猪可作为补充收入平台在接单上,大多数平台会互斥,我们业余搞点“创收”也不行。滴滴是不允许同时开其他平台的,但是可以开花小猪,还可实现花小猪与滴滴一键切换,随时灵活接单赚钱。可全职开滴滴,也能兼职开花小猪,多赚一笔钱,就是“多一个选择,多一份收入”。
在派单上,滴滴平台系统派单,没法拒单,取消会影响成交率和口碑值,规则比较苛刻。嘀嗒,可以互选,也可邀顺路乘客,可选机会小,取消扣出行分。花小猪,根据距离远近派单,每天可拒接3单,没有损失的拒单,真香,但是花小猪目前只对现有滴滴注册车辆和司机开放,这块对非滴滴车主,有些棘手。在单量上,花小猪当前补贴力度较大,促销活动多,单子很多;滴滴平台用户基数多,总体单量大,但司机也多,在倾斜派单的机制下,口碑值高全职司机单量更多;嘀嗒就只能接顺路的乘客,一天上限4单,局限性大。网约车平台刚入局,为了抢占市场,都会给到很多奖励,我们可以趁机薅羊毛。滴滴和嘀嗒现在基本上没有。花小猪作为平台,当前针对司机奖励活动多,尤其是高峰的奖励,此外推荐司机和乘客也都有奖励。提现次数和时间也是司机比较关心的,花小猪可在每周二、周四提现,到账快;滴滴是每周二可以提现;嘀嗒周二、周五可提现,但是单笔金额不能低于10元。客观而言,每周能提现两次,肯定心里更有底,也更灵活。在出车保障上,滴滴是有空驶补偿的,它本身平台大也会及时帮忙垫付车费,还有专门的客服和申诉通道。嘀嗒客服少,没有滴滴完善。花小猪是没有空驶补偿,新平台,客诉处理上也是有些不给力。综合以上7大因素,滴滴作为行业的龙头老大,各项表现都还不错,更适合全职司机来跑;嘀嗒适合上下班通勤族,顺路接一单,赚个油费就行;花小猪则是一款更适合兼职跑车的软件,对全职来说是一款不错的收入补充,也符合这个平台定位“多一个选择,多一份收入”。今年真的是太难了,大家赚钱都不容易,如果想获得更多的奖励、更灵活的跑车,花小猪是首先推荐的,作为新产品瑕不掩瑜,未来成长空间也挺大,我很看好。当然,如果比较注重大平台、出行保障上,还是比较推荐滴滴。以上是一个完整的各维度打分表,大家可以对比下,这三个平台,让你选一个或者两个,你选谁?欢迎留言讨论。