注意!交通局最后通牒:7月18日前必须办理好网约车双证!
uber994年前科幻小说1127
注意!注意!注意!
一、网约车规范运营条件
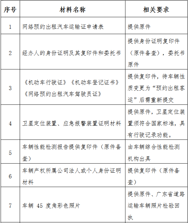
必须“双合规”:车辆持有《网络预约出租汽车运输证》、驾驶员持有《网络预约出租汽车驾驶员证》。二、申领《网络预约出租汽车运输证》
3.车辆排气量不小于1.6L或1.2T,前后轴距不小于2.6m;新能源车辆发动机排气量不作限制,但前后轴距不小于2.6m;4.按规定购买营运车辆承运人责任险和第三者责任险;5.安装具有行驶记录功能的车辆卫星定位装置、应急报警装置;7.根据河源市人民政府办公室《关于印发河源市2021年大气、水、土壤污染防治工作方案的通知》河府办〔2021〕22号文件要求,大力推广使用新能源汽车,我市新增或更新的巡游出租车和接入平台的网约车使用新能源汽车(或节能车),新增(含更新部分)比例不低于80%。优先许可新能源电动车。8.符合我县网约车车辆要求拟从事网约车经营的车辆,预先办理好行驶证登记变更手续,将行驶证使用性质变更为“预约出租客运”。

龙川县政务服务大厅一楼交通运输局业务窗口办理《网络预约出租汽车运输证》
三、申领《网络预约出租汽车驾驶员证》
1.具有市公安交通管理部门核发的相应准驾车型《机动车驾驶证》并具有3年以上驾驶经历;2.无交通肇事犯罪、危险驾驶犯罪记录,无吸毒记录,无饮酒后驾驶记录,最近连续3个记分周期内没有记满12分记录;4.广东省IC卡道路运输电子证件数码照片回执及电子照片、纸质照片;具备前述条件的,可以到顺景汽车驾驶培训学校(地址:河源市源城区永和西路67号,电话3163665)或源联机动车驾驶员培训中心(地址:河源市东环路中一号,电话:7250406)报名,监督电话:3296337。
“两证”办理时限
请从事网约车经营的驾驶员依照有关法律法规,于7月18日前尽快办理相关手续。并根据《网络预约出租汽车经营服务管理暂行办法》等规定